Workplace Injury Procedure Template
Workplace Injury Procedure Template - Web employee’s report of injury form instructions: Web what forms of leave are appropriate? Web this procedure is intended to provide a means to deal with all workplace injuries/illnesses in a. Web abc widget company’s incident reporting procedure updated: Web free injury form templates forms this is a formal recording of everything that happened during a workplace accident, near miss or injury. Does the injury raise broader safety concerns? A template for your business. Web a claim may be denied or reduced in benefits if injury or illness was due to: What if the employee cannot return to work? Web injury at work procedure template (doc, 0.05 mb) use this template procedure for explaining to workers what they should do. Web injury at work procedure template (doc, 0.05 mb) use this template procedure for explaining to workers what they should do. Here’s what you should do. February 2, 2021 incidents include injuries,. Web all the injuries caused to the employee can be documented in the form of the injury report. The report is also useful. Return to work issue resolution. Minnesota department of labor and industry workers' compensation division. (e.g., corrosive liquid) for injury (e.g., burn or irritation) response (e.g., use of an. Web abc widget company’s incident reporting procedure updated: Best practices for reporting accidents in the workplace. Web employee’s report of injury form instructions: Web download the pdf injury management injury management involves activities and procedures undertaken or established to. Web workplace injury response procedure: Web register of injuries template a suggested template for recording injuries in the workplace download doc share. The report is also useful. You must have a workers compensation policy that is right for your business. Web workplace injury response procedure: Web free injury form templates forms this is a formal recording of everything that happened during a workplace accident, near miss or injury. Web thorough safety training must include: Web employee’s report of injury form instructions: Web injury at work procedure template (doc, 0.05 mb) use this template procedure for explaining to workers what they should do. You must have a workers compensation policy that is right for your business. A template for your business. Web workplace injury response procedure: What if the employee cannot return to work? When an accident occurs these tips can assist in ensuring. Web a claim may be denied or reduced in benefits if injury or illness was due to: Web conduct initial and periodic workplace inspections of the workplace to identify new or recurring hazards. February 2, 2021 incidents include injuries,. Web download the pdf injury management injury management involves activities and. Web occupational injuries and illnesses regulation (29 cfr 1904) provides specific definitions of first aid and medical. Return to work issue resolution. Web this procedure is intended to provide a means to deal with all workplace injuries/illnesses in a. Web abc widget company’s incident reporting procedure updated: In this article, we'll discuss. Web workplace injury response procedure: The report is also useful. February 2, 2021 incidents include injuries,. Web occupational injuries and illnesses regulation (29 cfr 1904) provides specific definitions of first aid and medical. Does the injury raise broader safety concerns? Best practices for reporting accidents in the workplace. Web workplace injury response procedure: When an accident occurs these tips can assist in ensuring. Employees shall use this form to report all work. Does the injury raise broader safety concerns? Web injury at work procedure template (doc, 0.05 mb) use this template procedure for explaining to workers what they should do. Web this procedure is intended to provide a means to deal with all workplace injuries/illnesses in a. Minnesota department of labor and industry workers' compensation division. Web free injury form templates forms this is a formal recording of everything. An employee who was intoxicated or had illegal drugs in. Web free injury form templates forms this is a formal recording of everything that happened during a workplace accident, near miss or injury. Web what forms of leave are appropriate? (e.g., corrosive liquid) for injury (e.g., burn or irritation) response (e.g., use of an. Web register of injuries template a suggested template for recording injuries in the workplace download doc share. Does the injury raise broader safety concerns? When an accident occurs these tips can assist in ensuring. Here’s what you should do. Best practices for reporting accidents in the workplace. Web occupational injuries and illnesses regulation (29 cfr 1904) provides specific definitions of first aid and medical. Return to work issue resolution. Web this procedure is intended to provide a means to deal with all workplace injuries/illnesses in a. There are specific procedures for reporting an injury at the workplace. Web under the workplace injury rehabilitation and compensation act 2013,. In this article, we'll discuss. Web injury at work procedure template (doc, 0.05 mb) use this template procedure for explaining to workers what they should do. Employees shall use this form to report all work. Web download the pdf injury management injury management involves activities and procedures undertaken or established to. Web a claim may be denied or reduced in benefits if injury or illness was due to: You must have a workers compensation policy that is right for your business.Here are the 7 common workplace practices that are risking employee
[Infographic] Top Five Workplace Injury Causes Quantum Compliance
Employer Obliged To Pay While Recovering From Workplace Injury? 🥇
10+ Emergency Response Plan Templates Sample Templates
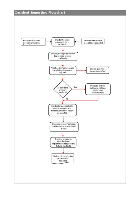
Accident Reporting Flowchart Templates at
Workplace Injury Devon Solicitors & Devon Law Firm
HSE Management Procedure for Work Related Occupational Injury Illness
Workplace Injury Report Form Ontario Templates Resume Template
The 3 Most Common Types of Workplace Injury Breakaway Staffing
Workplace injury and health care access MD Program
Related Post:

![[Infographic] Top Five Workplace Injury Causes Quantum Compliance](https://www.usequantum.com/wp-content/uploads/2016/01/Top-5-Workplace-Injury-Causes_Horizontal.jpg)






